空气流量计选购指南:如何选择适合您的精准工具?-凯发真人
空气流量计的选型是一个系统工程。作为最常用的工业仪表之一,选择“精准工具”的关键在于精确匹配您的具体工况和首要目标。
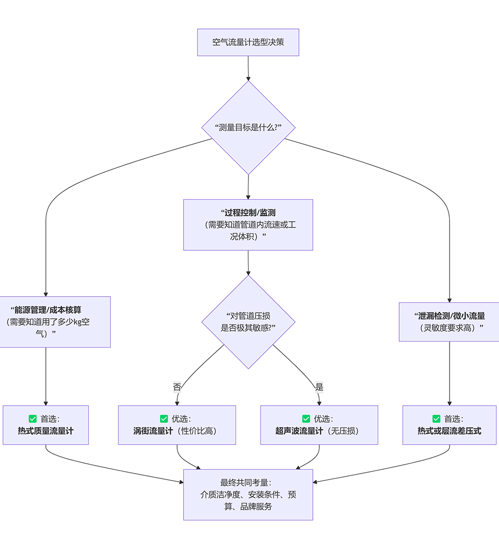
下图清晰地展示了不同技术路线的抉择路径,助您快速定位:
一、四大主流技术深度对比
| 特性 | 热式质量流量计 | 涡街流量计 | 超声波流量计 | 气体涡轮流量计 |
|---|---|---|---|---|
| 测量原理 | 检测加热元件散热量,直接测得质量流量 | 检测卡门涡街频率,测得工况体积流量 | 检测超声波传播时差,测得工况体积流量 | 气流推动叶轮旋转,测得工况体积流量 |
| 核心优势 | 直接输出质量流量(kg/h),无需温压补偿; 量程比极宽(100:1以上); 压损极小; 响应快,可测微小流量。 |
结构坚固,可靠性高; 性价比高; 适用于中大口径、中高流速。 |
无任何压损; 量程比宽; 适用于超大管径(dn300以上); 无可动部件,维护量低。 |
精度高,重复性好; 技术成熟,初始投资相对较低。 |
| 主要缺点 | 对介质组分变化敏感(但测固定成分空气无问题); 探头可能被油污污染; 高端品牌价格高。 |
怕剧烈振动; 低流速(通常<5m/s)性能差,有下限; 对安装直管段要求高。 |
价格昂贵; 对气泡、杂质敏感; 安装要求高(需精确标定)。 |
有活动部件(叶轮轴承),惧杂质、液滴, 需定期维护; 有压损; 量程比相对较窄。 |
| 最佳应用场景 | 压缩空气能源计量、泄漏检测、 燃烧空气控制、通风系统。 |
工厂内空气总管过程监控、 锅炉送风、中高压稳定气流。 |
大型送风/排风管道( hvac)、 低压降要求严格的系统。 |
洁净、干燥、稳定的高压空气精密计量(如仪表风)。 |

二、按核心需求选择(对号入座)
场景1:压缩空气系统能源管理与成本分摊(现代工厂刚需)
-
绝对首选:热式质量流量计
-
原因:压缩空气是昂贵的“第二动力”,需按质量(kg) 核算成本。热式表直接输出质量流量,彻底免除温压补偿的繁琐和误差,特别适合流量波动大的车间分路计量。
-
品牌参考:艾默生、e h、siemens(高端);国内品牌如上海艾丝特仪表、川仪。
-
注意:必须保证安装点空气干燥、无油,否则需在前端加装过滤器。
场景2:工业过程控制(如送风、曝气、气动输送)
-
性价比之选:涡街流量计
-
原因:结构坚固,能适应一定振动,价格适中,满足大多数过程监控对体积流量的需求。
-
注意:确保管道内空气流速在仪表有效量程内(咨询供应商),并保证足够直管段。
-
补充:若过程对压力损失非常敏感,可考虑插入式热式或超声波流量计。
场景3:通风、空调(hvac)、环保(风量测量)
-
大管径首选:超声波流量计 或 插入式热式/涡街
-
原因:管道巨大,超声波无压损的优势凸显。若预算有限,插入式仪表是经济选择。
-
注意:需评估管道内流场均匀性,可能需要进行多点测量(如矩阵式)。
场景4:泄漏检测、实验室、研发微小流量
-
唯一推荐:热式质量流量计(微小流量型)
-
原因:灵敏度极高,可测量极低流速(低至0.1 sfps),响应速度快。
三、通用选型核对清单(采购前必须明确)
-
介质状态:
-
是压缩空气还是常压/通风空气?
-
温度、压力范围?(最大、最小、正常值)
-
洁净度如何?(含油?含水?含尘?)这是选型安全红线。
-
-
流量数据(拒绝“拍脑袋”):
-
最大、最小、常用流量值(提供单位:nm³/h, m³/h, 或 kg/h)。
-
如果不确定,提供管径、预估流速和压力,由供应商计算。
-
-
管道与安装条件:
-
管道口径、材质、走向(水平/垂直)。
-
可供安装的直管段长度(前10d后5d是理想状态)。
-
现场振动和电磁干扰情况。
-
-
性能与功能需求:
-
核心目标:能源管理(需质量流量)or 过程控制(体积流量即可)?
-
精度要求:±1.0%?±1.5%?还是仅需趋势监测?
-
输出信号:4-20ma、脉冲、rs485(modbus)?
-
需要就地显示或数据记录吗?
-
-
预算与品牌:
-
明确预算范围,在全生命周期成本(购买 安装 维护 能耗)下权衡。
-
高端应用选国际一线(艾默生、e h),性价比选国产优质(上海艾丝特仪表、川仪等)。
-
最终极简建议
-
要算钱、要节能、流量变化大 → 闭眼选热式质量流量计。
-
要稳定、控过程、预算有限 → 重点考察涡街流量计。
-
管道大、怕憋压、只要风量 → 认真考虑超声波流量计。
-
空气脏、油水多 → 必须先过滤净化,否则任何仪表都会短命。
记住:没有“最好”的流量计,只有“最合适”的。 提供尽可能详细的工况信息给2-3家信誉良好的供应商,对比他们的技术方案和报价,是做出正确选择的最可靠方法。如想了解更多流量计相关信息或者流量计选型,可咨询艾丝特凯发真人-k8凯发官网网址技术客服:180 1926 2426(微信同号)获取帮助。