电话:
当前位置:
凯发真人-k8凯发官网网址 > 凯发真人的产品中心 > 流量标定装置 > 液体流量标准装置

水流量标准装置 -凯发真人

检表种类: 电磁流量计、涡轮流量计、金属管浮子流量计、涡街流量计等,可单独一种,可多种同时检定
可测试仪表口径: 标准版:dn10/25/50 (可选范围:dn10-dn800)
等级: 0.20%
压力范围: 0~0.6mpa
艾丝特仪表工厂拥有多年水流量标准装置自主研发设计生产经验,可以精准标定dn10-dn800口径的各类速度式流量计、容积式流量计、质量流量计等。
产品简介
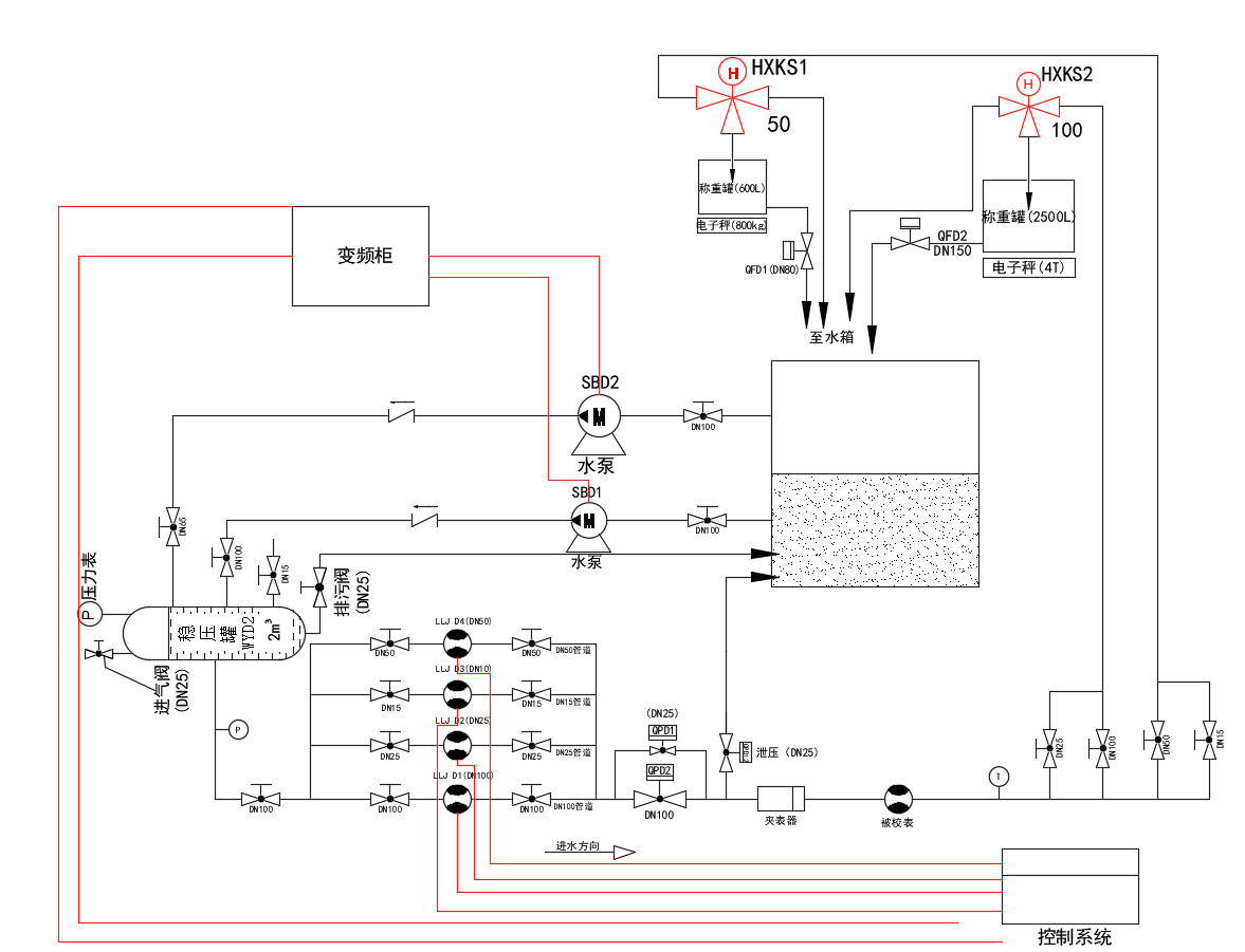
该水流量标准装置由循环水稳压系统、变频调速系统、标准表管路系统、被检表管路系统、流量调节系统、换向系统、称重系统、计算机控制系统等组成。装置可实现电磁、液体流量仪表开展计量检定和校准标定工作。检定方式采用静态质量法 标准表比对法(流量范围:0.2~560m³/h)。
主要特点:


01
具有静态质量法与标准表法相结合的优点,共用水源、试验管道及控制系统,结构简单、操作使用方便、检测效率高、经济实用。
02
量限配比合理,采用 4台电子称,使整个量程称量准确度优于 0.1%。
03
采用变频器与手动球阀配合调节流量;提高装置的稳定度,并起到显著的节能效果。
04
采用气动夹表器,电控气动放水阀、电控气动换向器、(换向的同时同步计时、计数)、以便实现称量自动控制,计算机数据处理及校验报表生成。
技术参数
1)可测试仪表口径:dn25、dn32、dn40、dn50、dn65、dn80、dn100、dn125、dn150、dn200;(可选范围:dn10-dn800)
2)流量范围:0.2~560m³/h;
3)标定直管段管线安排:dn25-dn200平铺式结构每次检测1台仪表;
4)装置不确定度:(k=2);
a.称重法:优于0.05%;
b.标准表法:0.2% ;
c.流量稳定性:≤0.3%;
5)换向器行程差:≤20ms(国家规定范围内);
6)最短标定时间:30s;最大口径表5m/s流速时流满足30s检定;
7)标准器:由中精度电子秤、电磁流量计组成。中精度电子秤做为一级标准,不但可以检定被检流量计也可以对在线的标准表进行在线校准。同时,标准表采用精度优于0.2%,重复性优于0.066%的电磁流量计,做为次级标准。采用多台并联组合的方式,这样可以在大流量时采用大口径进行检定,小流量时用小流量计检定,提高检定精度,检定方便快捷。
8)数据采集控制系统:由工业控制计算机、信号隔离部件、信号调理部件、输入输出控制部件、存储设备及打印设备、专用检定软件组成。
9)系统可采集被校仪表处理信号类型:脉冲、电流(模拟量)、串行数字通讯(需指定厂家);
10)可检定表类型:电磁流量计、超声波流量计、液体涡街流量计、液体涡轮流量计、科里奥利质量流量计等;
11)为被检表提供电源:dc24v;
12)系统总功率:≤45kw;
13)设备外形尺寸:根据用户提供的场地图设计。
工作原理
静态称重法装置的工作原理是在稳定流条件下,在设定的时间内,水流过试验管路、被检流量计、通过换向器注入称重罐。

具体地讲就是用水泵将水池的水打入稳压罐,流经前直管段、被检流量计、后直管段、流量截止阀、标准表、流量调节阀、换向器、最后注入称量器(换向的同时软件同步计时、计数),后经称重罐放水阀回水池,形成一个水流量循环系统。

试验时,将水流方向置于旁路流入水池,用流量调节阀将流量调到被检流量计规定的流量值,待流量稳定后。根据流量的大小选择其中一个称量器来计量水量并关闭放水底阀。启动换向器,将水流换入称量器,换向动作过程中,软件开始倒计时计时,并记录被检流量计脉冲数,当达到预定时间或脉冲数时,换向器动作,使水流换向到旁路。这时软件读取称量器的水量。

在设定的时间间隔内,电子秤称得水量为 m,标准体积量为vs,被检流量计的体积量为 vi,用下式计算被检流量计的示值误差:

水流量标准装置的工作原理是以标准流量计(电磁流量计)为标准器,使流体在相同时间间隔内连续通过标准流量计和被检流量计,比较两者的输出流量值或累计体积值,从而确定被检流量计的示值误差。
客户案例
设计制造参照标准
 

jjg164-2000  液体流量标准装置检定规程
jjg643-2003  标准表法流量标准装置检定规程
jjg 198-1994  速度式流量计检定规程
jjg1033-2007  电磁流量计检定规程
jjg1037-2008  涡轮流量计检定规程
jjg1029-2007  涡街流量计检定规程

产品推荐
音速喷嘴法气体流量标准装置

音速喷嘴法气体流量标准装置

工厂拥有多年音速喷嘴法气体流量标准装置自主研发设计生产经验,可以精准标定dn15-dn800口径的各类涡轮流量计、涡街流量计、罗茨流量计、容积式流量计、速度式流量计等。
法兰夹装式涡街流量计

lugb法兰夹装式涡街流量计

法兰夹装式涡街流量计主要用于工业管道介质流体的流量测量,如气体、液体、蒸汽等多种介质。其根据卡门涡街原理研究生产的测量气体、蒸汽或液体的体积流量,是典型标况体积流量或质量流量的体积流量计。
气体腰轮(罗茨)流量计

atlq气体腰轮(罗茨)流量计

气体腰轮(罗茨)流量计是测量天燃气、城市煤气、丙院 、氮气、工业 惰性气体等非腐蚀性气体的气体流量计.
旋进漩涡流量计

atlu旋进漩涡流量计

智能旋进旋涡流量计是我工厂开发研制的新型气体流量计。该流量计集流量、温度、压力检测功能于一体,并能进行温度、压力、压缩因子自动补偿,是石油、化工、电力、冶金等行业用于气体计量的理想仪表。
提交需求 获取报价
欢迎填写以下表格,完善您的产品需求、联系电话、需求设备,我们将会在24小时之内联系您进行进一步沟通确认。
凯发真人的售后服务
支持“三包服务”,可电话可上门快速为您排忧解难!
网站地图